Субсидии на уплату процентов по кредитам, привлеченным в российских кредитных организациях
Администрация Корсаковского городского округа начинает прием документов для предоставления субсидии на возмещение части затрат субъектам малого и среднего предпринимательства и организациям,
Администрация Корсаковского городского округа начинает прием документов для предоставления субсидии на возмещение части затрат субъектам малого и среднего предпринимательства и организациям, образующим инфраструктуру поддержки субъектов малого и среднего предпринимательства, на уплату процентов по кредитам, привлеченным в российских кредитных организациях
Субсидии будут предоставляться в соответствии с Порядком предоставления субсидии на возмещение части затрат субъектам малого и среднего предпринимательства и организациям, образующим инфраструктуру поддержки субъектов малого и среднего предпринимательства, на уплату процентов по кредитам, привлеченным в российских кредитных организациях, утвержденным постановлением администрации Корсаковского городского округа от 22.05.2017 № 1468 (далее - Порядок).
Организатор конкурса - департамент экономического развития администрации Корсаковского городского округа.
Место нахождения и почтовый адрес организатора конкурса: 694020, Сахалинская область, г. Корсаков, ул. Советская, 41, каб. 20/1.
Адрес электронной почты: [email protected].
Дата начала подачи заявок - 13 апреля 2023 года.
Дата окончания подачи заявок - 16 мая 2023 года.
Время подачи заявок участниками отбора: в рабочие дни с 08.30 до 12.30 часов и с 14.00 до 17.00 часов.
Заявки принимаются на бумажном носителе по адресу: Сахалинская область, г. Корсаков, ул. Советская, 41, каб. 20/1.
Участником отбора может быть подано не более одной заявки на участие в отборе. В случае необходимости внесения изменений в заявку на участие в отборе участник отбора отзывает ранее направленную заявку на участие в отборе и направляет новую заявку на участие в отборе.
Официальный сайт администрации Корсаковского городского округа, на котором осуществляется размещение информации об отборе, - http://sakh-korsakov.ru/ . Также информация по данному конкурсному отбору публикуется на экономическом портале Корсаковского городского округа https://econom-korsakov.ru/ , в том числе в разделах https://econom-korsakov.ru/business/support/financial/contest/process/ и https://econom-korsakov.ru/business/support/financial/contest/final/ .
Цель предоставления субсидии - возмещение субъектам малого и среднего предпринимательства и организациям, образующим инфраструктуру поддержки субъектов малого и среднего предпринимательства, части затрат на уплату процентов по кредитам, привлеченным в российских кредитных организациях.
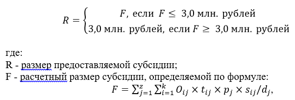
Субсидии предоставляются по документально подтвержденным уплаченным в текущем и предыдущем финансовых годах процентам по кредитам, полученным в российских кредитных организациях. Размер предоставляемой субсидии составляет 100 процентов ключевой ставки, установленной Банком России на дату заключения договора.
Размер предоставляемой субсидии на одного субъекта не должен превышать 2,0 млн. рублей в течение текущего финансового года. Субъект вправе получить субсидию 1 раз в 2 года.
В случае, если кредитные договоры заключены в иностранной валюте, субсидия рассчитывается в рублях по курсу иностранной валюты, установленному Центральным банком Российской Федерации на дату уплаты очередного платежа по кредитному договору.
В случае, если процентная ставка за пользование кредитными ресурсами ниже ставки, субсидия исчисляется из расчета процентной ставки, указанной в кредитном договоре.
Расчет размера субсидии осуществляется по форме № 2 к настоящему порядку.
В случае возмещения расходов по нескольким кредитным договорам, расчет размера субсидии осуществляется по каждому кредитному договору.
Размер предоставляемой субсидии рассчитывается по следующей формуле:
где:
z - количество кредитных договоров, по которым субъект предлагает возместить в соответствии с настоящим порядком уплаченные проценты, начисленные кредитной организацией;
k - количество периодов, за которые субъектом уплачены проценты по j кредитному договору, начисленные кредитной организацией, предлагаемые субъектом к возмещению в соответствии с настоящим порядком;
t ij - количество дней в i периоде j кредитного договора;
О ij - остаток основного долга на начало i периода по j кредитному договору, на который кредитной организацией начисляются проценты;
d j - количество дней в году (365 или 366), за который субъектом возмещаются уплаченные проценты по j кредитному договору в соответствии с настоящим порядком;
p j - это размер ключевой ставки, установленной Банком России на дату заключения j кредитного договора. Значение p j равно процентной ставке по j кредитному договору в случае, если указанная процентная ставка ниже ключевой ставки, установленной Банком России на дату заключения j кредитного договора;
s ij - курс иностранной валюты, установленный Центральным банком Российской Федерации на дату уплаты платежа в i периоде по j кредитному договору. Значение равно 1 в случае, если кредит оформлен в рублях.
Субсидии предоставляются субъектам:
1) вставшим по месту осуществления своей деятельности в Корсаковском городском округе на учет в налоговом органе и имеющим государственную регистрацию юридического лица и индивидуального предпринимателя (далее - государственная регистрация):
для юридических лиц - по месту нахождения его постоянно действующего исполнительного органа, а в случае отсутствия постоянно действующего исполнительного органа - иного органа или лица, уполномоченных выступать от имени юридического лица в силу закона, иного правового акта или учредительного документа, если иное не предусмотрено Федеральным законом от 08.08.2001 № 129-ФЗ «О государственной регистрации юридических лиц и индивидуальных предпринимателей», в Корсаковском городском округе;
индивидуального предпринимателя - по месту его жительства в Корсаковском городском округе;
2) осуществляющим свою деятельность на территории Корсаковского городского округа;
3) с даты признания субъекта малого или среднего предпринимательства, совершившим нарушение порядка и условий оказания поддержки, прошло менее одного года, за исключением случая более раннего устранения субъектом малого или среднего предпринимательства такого нарушения при условии соблюдения им срока устранения такого нарушения, установленного органом или организацией, оказавшими поддержку, а в случае, если нарушение порядка и условий оказания поддержки связано с нецелевым использованием средств поддержки или представлением недостоверных сведений и документов, с даты признания субъекта малого или среднего предпринимательства, совершившим такое нарушение, прошло менее трех лет. Положения, предусмотренные настоящим пунктом, распространяются на виды поддержки, в отношении которых органом или организацией, оказавшими поддержку, выявлены нарушения субъектом малого или среднего предпринимательства порядка и условий оказания поддержки;
4) среднесписочная численность работников которых за год, предшествующий году обращения за оказанием финансовой поддержки, составляет 3 и более человек;
5) взявшим на себя обязательство трудоустроить 1 и более работника;
6) прошедшим конкурсный отбор, проводимый администрацией Корсаковского городского округа в соответствии с настоящим порядком, конкурсные заявки которых набрали 5 и более баллов;
7) открывшим расчетный счет в учреждениях Центрального банка Российской Федерации или кредитных организациях.
1.5.2. Субсидия не предоставляется субъектам:
1) являющимся кредитными организациями, страховыми организациями (за исключением потребительских кооперативов), инвестиционными фондами, негосударственными пенсионными фондами, профессиональными участниками рынка ценных бумаг, ломбардами;
2) являющимся участниками соглашений о разделе продукции;
3) осуществляющим предпринимательскую деятельность в сфере игорного бизнеса;
4) являющимся в порядке, установленном законодательством Российской Федерации о валютном регулировании и валютном контроле, нерезидентами Российской Федерации, за исключением случаев, предусмотренных международными договорами Российской Федерации;
5) осуществляющим производство и (или) реализацию подакцизных товаров, а также добычу и реализацию полезных ископаемых, за исключением общераспространенных полезных ископаемых;
6) осуществляющим в качестве основного вида экономической деятельности в соответствии с Общероссийским классификатором видов экономической деятельности (ОК 029-2014 (КДЕС Ред. 2) (далее - ОКВЭД) следующие виды деятельности:
- торговля оптовая и розничная; ремонт автотранспортных средств и мотоциклов (за исключением подкласса 45.2 кода 45 ОКВЭД, включая группы и подгруппы хозяйствующих субъектов, включенных в Реестр участников проекта «Региональный продукт «Доступная рыба» и субъектов социального предпринимательства);
- деятельность такси (группа 49.32 код 49 ОКВЭД);
- деятельность почтовой связи и курьерская деятельность (код 53 ОКВЭД, включая подклассы, группы и подгруппы);
- деятельность по предоставлению продуктов питания и напитков (код 56 ОКВЭД, включая подклассы, группы и подгруппы, за исключением подгруппы 56.29.3, 56.29.4 кода 56 ОКВЭД) в случае предоставления субсидии из средств бюджета Сахалинской области;
- деятельность по операциям с недвижимым имуществом (раздел «L» ОКВЭД, за исключением подгруппы 68.32.1);
- деятельность профессиональная, научная и техническая (раздел «M», за исключением кода 71, включая подклассы, группы, подгруппы и виды);
- аренда и лизинг (код 77 ОКВЭД, включая подклассы, группы и подгруппы);
7) по кредитным договорам, возникшим по договору перевода долга, согласно которому хозяйствующий субъект принял на себя обязательства другого хозяйствующего субъекта по кредиту;
8) по кредитным договорам на приобретение легковых автомобилей и транспортных средств, предназначенных для перевозки грузов, имеющих разрешенную максимальную массу не более 3 тонн;
9) по выплаченным штрафным санкциям, начисленным и уплаченным процентам по просроченной задолженности, возникшей по кредитному договору;
10) получавшим субсидию в предыдущем финансовом году.
Для участия в отборе участники предоставляют в рабочий орган заявку, включающую следующие документы (далее – заявка на участие в отборе):
1) заявка на участие в отборе по форме № 1 к настоящему порядку, в которой участник подтверждает, что:
- у участника отбора отсутствует просроченная задолженность по возврату в бюджет бюджетной системы Российской Федерации, из которого планируется предоставление субсидии в соответствии с настоящим постановлением, субсидий, бюджетных инвестиций, предоставленных в том числе в соответствии с иными правовыми актами, и иная просроченная задолженность перед бюджетом бюджетной системы Российской Федерации, из которого планируется предоставление субсидии в соответствии с настоящим постановлением;
- участник отбора - юридическое лицо не находится в процессе реорганизации (за исключением реорганизации в форме присоединения к юридическому лицу, являющемуся участником отбора, другого юридического лица), ликвидации, в отношении него не введена процедура банкротства, деятельность участника отбора не приостановлена в порядке, предусмотренном законодательством Российской Федерации;
- участник отбора - индивидуальный предприниматель не прекратил деятельность в качестве индивидуального предпринимателя;
- в реестре дисквалифицированных лиц отсутствуют сведения о дисквалифицированных руководителе, членах коллегиального исполнительного органа, лице, исполняющем функции единоличного исполнительного органа, или главном бухгалтере участника отбора, являющегося юридическим лицом, об индивидуальном предпринимателе и о физическом лице - производителе товаров, работ, услуг, являющихся участниками отбора;
- участник отбора не является иностранными юридическими лицами, в том числе местом регистрации которых является государство или территория, включенные в утверждаемый Министерством финансов Российской Федерации перечень государств и территорий, используемых для промежуточного (офшорного) владения активами в Российской Федерации (далее - офшорные компании), а также российскими юридическими лицами, в уставном (складочном) капитале которых доля прямого или косвенного (через третьих лиц) участия офшорных компаний в совокупности превышает 25 процентов (если иное не предусмотрено законодательством Российской Федерации). При расчете доли участия офшорных компаний в капитале российских юридических лиц не учитывается прямое и (или) косвенное участие офшорных компаний в капитале публичных акционерных обществ (в том числе со статусом международной компании), акции которых обращаются на организованных торгах в Российской Федерации, а также косвенное участие таких офшорных компаний в капитале других российских юридических лиц, реализованное через участие в капитале указанных публичных акционерных обществ;
- участник отбора не получает средства из бюджета бюджетной системы Российской Федерации, из которого планируется предоставление субсидии в соответствии с настоящим Порядком, на основании иных нормативных правовых актов или муниципальных правовых актов на цель, указанную в пункте 1.3 Порядка;
2) расчет размера субсидии, выполненный в соответствии с пунктом 3.2 Порядка, по прилагаемой к Порядку форме № 2;
3) копию кредитного договора, дополнительного соглашения по изменению условий кредитного договора (при наличии), заверенные субъектом или кредитной организацией;
4) документы, подтверждающие факт уплаты процентов по кредитному договору. К таким документам могут относиться копии платежных документов, заверенные субъектом, либо информация кредитной организации, содержащая сведения об уплаченных процентах по кредитному договору.
В информации кредитной организации об уплаченных процентах по кредиту должны содержаться сведения о начисленных и уплаченных процентах по кредиту в разбивке по датам платежа;
6) справка из налогового органа об отсутствии неисполненной обязанности по уплате налогов, сборов, страховых взносов, пеней, штрафов, процентов, подлежащих уплате в соответствии с законодательством Российской Федерации о налогах и сборах.
В случае непредставления указанного документа рабочий орган самостоятельно формирует запрос сведений о наличии (отсутствии) задолженности по уплате налогов, сборов, страховых взносов, пеней, штрафов, процентов по состоянию на дату подачи заявки на участие в отборе. Запрос формируется в рамках межведомственного электронного взаимодействия в соответствии с требованиями Федерального закона от 27.07.2010 № 210-ФЗ «Об организации предоставления государственных и муниципальных услуг»;
7) выписка из Единого государственного реестра юридических лиц или индивидуальных предпринимателей.
В случае непредставления указанного документа рабочий орган самостоятельно формирует запрос выписки из Единого государственного реестра юридических лиц или Единого государственного реестра индивидуальных предпринимателей. Запрос формируется в рамках межведомственного электронного взаимодействия в соответствии с требованиями Федерального закона от 27.07.2010 № 210-ФЗ «Об организации предоставления государственных и муниципальных услуг»;
8) документы, подтверждающие наличие земельного участка на территории Сахалинской области в рамках проекта «О Дальневосточном гектаре» в соответствии с Федеральным законом от 01.05.2016 № 119-ФЗ. Предоставляются индивидуальными предпринимателями, имеющими такие земельные участки на территории Сахалинской области (предоставляется в случае, если участник отбора относится к приоритетной группе получателей субсидии);
9) копии документов, подтверждающих соответствие условиям, установленным частью 1 статьи 24.1 Федерального закона от 24.07.2007 № 209-ФЗ «О развитии малого и среднего предпринимательства в Российской Федерации» (предоставляются в случае, если участник отбора относится к субъектам социального предпринимательства.
Все представленные документы (копии документов) должны быть заверены подписью и печатью (при наличии) участника отбора. Ответственность за комплектность, полноту и достоверность представляемых документов несет участник отбора;
10) вновь созданные юридические лица и вновь зарегистрированные индивидуальные предприниматели, сведения о которых внесены в единый реестр субъектов малого и среднего предпринимательства в соответствии со статьей 4.1 Федерального закона от 24.07.2007 № 209-ФЗ «О развитии малого и среднего предпринимательства в Российской Федерации», заявляют о соответствии условиям отнесения к субъектам малого и среднего предпринимательства, установленным указанным Федеральным законом, по форме, утвержденной приказом Министерства экономического развития Российской Федерации от 10.03.2016 № 113 «Об утверждении формы заявления о соответствии вновь созданного юридического лица и вновь зарегистрированного индивидуального предпринимателя условиям отнесения к субъектам малого и среднего предпринимательства, установленным Федеральным законом от 24 июля 2007 г. № 209-ФЗ «О развитии малого и среднего предпринимательства в Российской Федерации».
Все представленные документы (копии документов) должны быть заверены подписью и печатью (при наличии) участника отбора. Ответственность за комплектность, полноту и достоверность представляемых документов несет участник отбора.
Заседание конкурсной комиссии проводится в течение:
1) 10 рабочих дней со дня окончания срока приема заявок на участие в отборе;
2) 30 рабочих дней со дня увеличения объемов финансирования подпрограммы «Развитие малого и среднего предпринимательства Корсаковского городского округа» муниципальной Программы в текущем финансовом году.
Информация о дате, времени и месте проведения рассмотрения и оценки заявок участников отбора размещается на едином портале.
На всех заседаниях конкурсной комиссии ведется протокол.
Комиссия осуществляет проверку:
- участников отбора на соответствие категории и критериям отбора;
- представленных документов в составе заявки на участие в отборе на соответствие требованиям и полноту комплекта документов;
- правильности выполненного расчета размера субсидии. В случае, если участником отбора расчет размера субсидии выполнен не в соответствии с пунктом 3.2 Порядка, то комиссия осуществляет его корректировку.
Комиссия принимает решение об отклонении заявок участников отбора по следующим основаниям:
- несоответствие заявителя критериям отбора, установленным пунктом 1.5 Порядка;
- несоответствие заявителя требованиям, установленным пунктом 2.3 Порядка;
- недостоверность представленной участником отбора информации, в том числе информации о месте нахождения и адресе юридического лица (индивидуального предпринимателя);
- несоответствие представленных документов, составляющих заявку на участие в отборе, требованиям и (или) представление не всех документов, которые должны быть представлены в соответствии с пунктом 2.4 Порядка;
- подача участником отбора заявки на участие в отборе после даты и (или) времени, определенных для подачи заявок.
2.10. По оставшимся заявкам на участие в отборе комиссия осуществляет оценку согласно критериям, представленным в таблице. Для этого осуществляется оценка показателей, указанных участником отбора в заявке на участие в отборе:
№ п/п
Наименование критерия
Индикатор оценки критерия
Оценка
1.
Изменение среднесписочной численности работающих
(для субъектов, осуществляющих свою деятельность 2 года и более, сравниваются значения показателя по состоянию на 01 января текущего года и 01 января предыдущего года. Для остальных субъектов оценка осуществляется по численности работающих на дату подачи конкурсной заявки)
1) рост численности работающих у субъектов, осуществляющих свою деятельность более 2 лет со дня государственной регистрации;
2) численность работающих у субъектов, осуществляющих свою деятельность менее 2 лет со дня государственной регистрации
2 балла за каждого человека
2.
Изменение размера средней начисленной заработной платы в расчете на одного работника
(для субъектов, осуществляющих свою деятельность 2 года и более, сравниваются значения показателя за прошедший год и за год, предшествующий прошедшему году. Для остальных субъектов оценка осуществляется путем сравнения средней начисленной заработной платы в расчете на одного работника к минимальному размеру оплаты труда)
рост не менее чем на 8 процента
2 балла за каждые 8 процента роста
3.
Изменение объема налоговых поступлений
(для субъектов, осуществляющих свою деятельность 2 года и более, сравниваются значения показателя за прошедший год и за год, предшествующий прошедшему году. Для субъектов, осуществляющих деятельность от 1 года до 2 лет, сравниваются значения показателя за период с начала года до месяца, в котором подана конкурсная заявка, с аналогичным периодом прошлого года. Для субъектов, осуществляющих свою деятельность менее 1 года, оценка показателя составляет 0 баллов)
рост не менее чем на 4 процента
1 балл за каждые 4 процента роста
4.
Вид субъекта
субъект относится к приоритетной группе получателей субсидии
3 балла
субъект является членом Союза «Сахалинская торгово-промышленная палата»
1 балл
5.
Исполнение квоты рабочих мест для трудоустройства инвалидов
свыше двух процентов от среднесписочной численности работников
1 балл за каждого человека
6.
Обязательства, принятые субъектом при получении субсидии
увеличение среднесписочной численности работающих
3 балла за каждого человека
рост размера средней заработной платы в расчете на одного работника
2 балла за каждые 8 процента роста
Итоговый балл заявки на участие в отборе определяется путем суммирования баллов по всем критериям.
В случае, если конкурсной комиссией в отношении субъекта принято заключение с рекомендацией предоставить субсидию, уполномоченный орган направляет субъекту с сопроводительным письмом администрации Корсаковского городского округа два экземпляра проекта Соглашения. Проект Соглашения направляется на почтовый и (или) электронный адрес субъекта, указанный в конкурсной заявке.
Соглашение заключается в соответствии с типовыми формами, установленными департаментом финансов администрации Корсаковского городского округа.
Обязательным условием при заключении Соглашения является соблюдение требования:
- о включении в Соглашение в случае уменьшения главному распорядителю, как получателю бюджетных средств, ранее доведенных лимитов бюджетных обязательств, указанных в пункте 1.4 Порядка, приводящего к невозможности предоставления субсидии в размере, определенном в Соглашении, условия о согласовании новых условий Соглашения или о расторжении Соглашения при недостижении согласия по новым условиям;
- о согласии получателя субсидии, а также лиц, получающих средства на основании договоров, заключенных с получателями субсидий (за исключением государственных (муниципальных) унитарных предприятий, хозяйственных товариществ и обществ с участием публично-правовых образований в их уставных (складочных) капиталах, а также коммерческих организаций с участием таких товариществ и обществ в их уставных (складочных) капиталах), на осуществление в отношении них проверки главным распорядителем, как получателем бюджетных средств, и органом муниципального финансового контроля за соблюдением целей, условий и порядка предоставления субсидии, а также о включении таких положений в Соглашение.
Субъект в срок, не превышающий 10 рабочих дней со дня направления ему Соглашения, представляет в департамент экономического развития два экземпляра подписанного соглашения для его дальнейшего подписания со стороны администрации Корсаковского городского округа.
При не поступлении в адрес администрации Корсаковского городского округа подписанного получателем гранта соглашения о предоставлении субсидии в течение 10 рабочих дней со дня направления проекта соглашения о предоставлении гранта, победитель отбора признается уклонившимся от заключения соглашения о предоставлении субсидии.
Результаты отбора размещаются на едином портале - не позднее 14-го календарного дня, следующего за днем определения победителя отбора.
Субъект, получивший субсидию, обязан:
1) в случае, если у него есть трудоустроенные граждане, - сохранить среднесписочную численность работающих в течение двух лет начиная с года получения субсидии на уровне среднесписочной численности работающих за год, предшествующий отчетному году, либо ее увеличить;
2) в случае, если у него есть трудоустроенные граждане, - выплачивать своим работникам заработную плату в размере не ниже минимального размера оплаты труда. Проверка выполнения указанного обязательства осуществляется по данным, указанным в отчетности, предоставленной в соответствии с разделом 4 Порядка. При проведении обязательных проверок соблюдения условий, целей и порядка предоставления субсидии получателями субсидии, в соответствии с пунктом 5.1 Порядка главным распорядителем бюджетных средств и органом муниципального финансового контроля для проверки данных, указанным получателем субсидии в представленной отчетности, могут запрашиваться дополнительные документы;
3) осуществлять предпринимательскую деятельность в течение двух лет, со дня заключения соглашения о предоставлении субсидии. Для проверки выполнения указанного обязательства осуществляется анализ информации:
- содержащейся в выписке из Единого государственного реестра юридических лиц, индивидуальных предпринимателей;
- размещенной в Едином федеральном реестре юридически значимых сведений о фактах деятельности юридических лиц, индивидуальных предпринимателей (https://fedresurs.ru), сервисе «Прозрачный бизнес» (https://pb.nalog.ru);
4) в течение двух лет начиная с года, следующего за отчетным годом, предоставлять отчетность, предусмотренную разделом 4 Порядка.
Предоставление участникам отбора разъяснений положений объявления о проведении отбора, даты начала и окончания срока такого предоставления.
Ознакомиться с Порядком можно на официальном сайте администрации Корсаковского городского округа (www.sakh-korsakov.ru) в сети «Интернет», на экономическом портале Корсаковского городского округа ( https://econom-korsakov.ru/business/support/financial/ ), а также в департаменте экономического развития администрации Корсаковского городского округа.
По вопросам разъяснений положений объявления о проведении отбора необходимо в период подачи заявок обращаться к Чуйкиной Анастасии Александровне по телефону: 8 (42435) 4-33-75 либо по адресу: 694020, Сахалинская область, г. Корсаков, ул. Советская, 41, кабинет № 20/1.
Порядок предоставления субсидии на возмещение части затрат субъектам малого и среднего предпринимательства и организациям, образующим инфраструктуру поддержки субъектов малого и среднего предпринимательства, на уплату процентов по кредитам, привлеченным в российских кредитных организациях, утвержденным постановлением администрации Корсаковского городского округа от 22.05.2017 № 1468
Последние новости
Нарколог объяснил, почему весной некоторым сильнее и чаще хочется выпить
Фото: ИА SM-News 3 апреля – ИА SM.News. С приходом весеннего тепла у большого числа людей наблюдается усиление тяги к спиртному.
Роспотребнадзор заявил об отсутствии случаев заражения чикунгуньей в РФ
Роспотребнадзор подчеркнул, что следит за ситуацией вокруг распространения арбовирусных инфекций в мире Роспотребнадзор заявил об отсутствии случаев заражения чикунгуньей в РФ Фото: Олег УКЛАДОВ.

Коралловых юбиляров супружеской жизни чествовали в отделе ЗАГС Северо-Курильского района
Поздравления принимала семья Азаренковых Сергея Алексеевича и Ольги Николаевны!
Герои‑невидимки: 10 мест, где вы сталкиваетесь со стойками СОН ежедневно
Железобетонные стойки СОН окружают нас повсюду — даже если мы не знаем, что это они